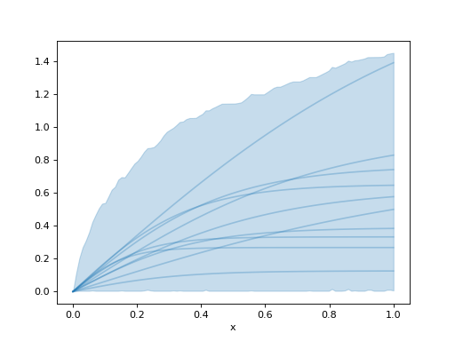
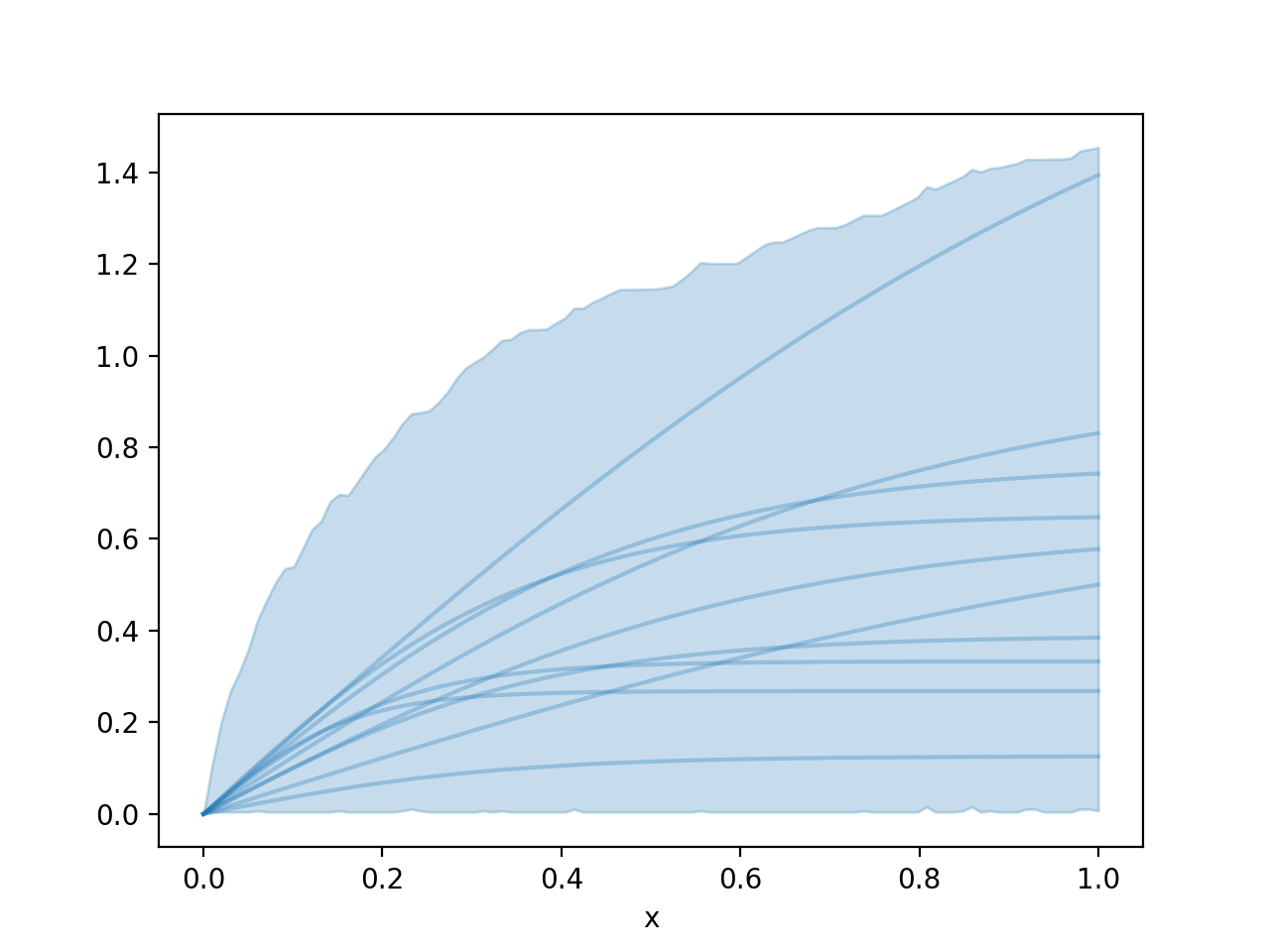
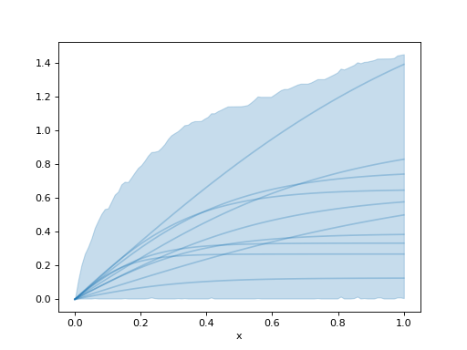
TanhSaturation#
- class pymc_marketing.mmm.components.saturation.TanhSaturation(priors=None, prefix=None)[source]#
Wrapper around tanh saturation function.
For more information, see
pymc_marketing.mmm.transformers.tanh_saturation().(
Source code,png,hires.png,pdf)
Methods
TanhSaturation.__init__([priors, prefix])TanhSaturation.apply(x[, dims, idx])Call within a model context.
TanhSaturation.function(x, b, c)Tanh saturation function.
TanhSaturation.plot_curve(curve[, ...])Plot curve HDI and samples.
TanhSaturation.plot_curve_hdi(curve[, ...])Plot the HDI of the curve.
TanhSaturation.plot_curve_samples(curve[, ...])Plot samples from the curve.
TanhSaturation.sample_curve([parameters, ...])Sample the curve of the saturation transformation given parameters.
TanhSaturation.sample_prior([coords])Sample the priors for the transformation.
Set the dims for all priors.
Convert the transformation to a dictionary.
TanhSaturation.update_priors(priors)Update the priors for a function after initialization.
Return a copy with default prior dims (dims=None) set to
dimsinstead.Return a copy with updated priors.
Attributes
combined_dimsGet the combined dims for all the parameters.
default_priorsfunction_priorsGet the priors for the function.
lookup_namemodel_configMapping from variable name to prior for the model.
prefixpriorsGet the priors for the function.
variable_mappingMapping from parameter name to variable name in the model.